ニュース・特集
芸能人名
画像
CD
DVD&Blu-ray
歌詞
トップ
芸能
音楽
ドラマ&映画
アニメ&ゲーム
動画配信サービス
スポーツ
社会・経済
グルメ
ビューティ
ライフ
ランキング
推し活
新着トレンド
トップ
芸能
音楽
ドラマ&映画
アニメ&ゲーム
動画配信サービス
スポーツ
社会・経済
グルメ
ビューティ
ライフ
ランキング
推し活
新着トレンド
ホーム
社会・経済
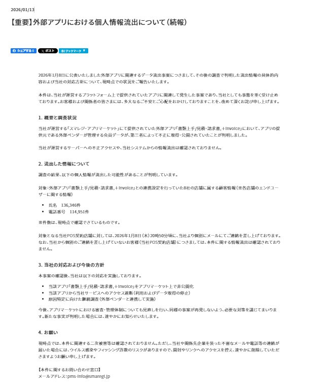
外部アプリベンダー管理下のデータで13万6000件流出、スマレジが発表 二次被害への注意呼びかけ
画像・写真詳細
スマレジ、13万6000件の顧客情報が流出 (2/2枚)
前の写真
次の写真
外部アプリベンダー管理下のデータで13万6000件流出、スマレジが発表 二次被害への注意呼びかけ
2026/01/13
タグ
騒動・事件
求人特集
求人検索
続きはこちら
sponsored by 求人ボックス
を検索